创造与魔法陆行鸟怎么捉?我们在创造与魔法游戏里面,各种神奇的生物都存在在这个世界里,想要捕捉一只作为坐骑,这只陆行鸟怎么样,到底在那里捕捉,下面就跟随小编来到这里看一看吧。

获取方式:野外捕捉
刷新时间:一小时左右
生活区域:森林平原地区,如图。

类型:坐骑/家宠(1级可捕捉)
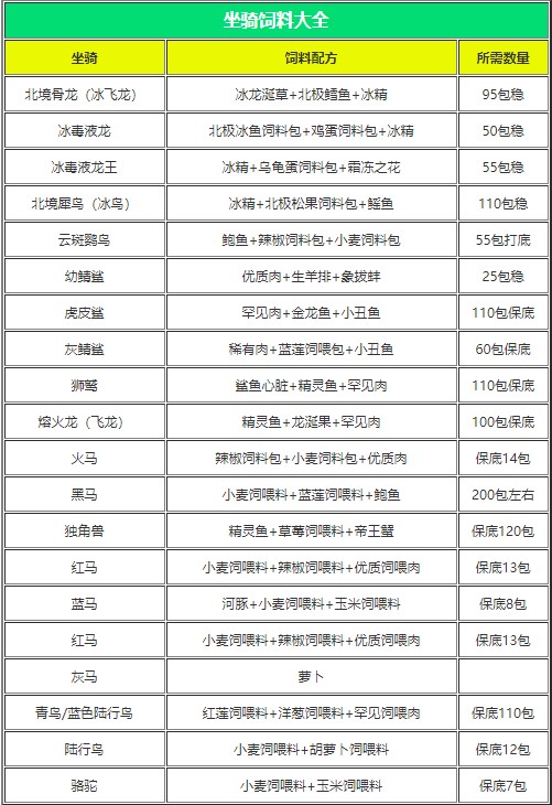
饲料:胡萝卜饲料包+小麦饲料包=陆行鸟饲料(11包)
坐骑资质:速度/负重:7500-8000/25-30kg
家宠作用:生产陆行鸟羽毛
特殊掉落:野味肉块、兽皮、陆行鸟羽毛

以上就是小编为大家创造与魔法陆行鸟捕捉攻略,想要知道更多关于创造与魔法的攻略就在七匣子手游下载中心游戏网。
休闲益智
神秘生物公园手机版是一款非常有趣好玩的休闲益智类手游。游戏采用了暗黑的风格,让这里变成了神秘的公园,玩家将作为一名拥有特殊能力的生物,可以变身为公园的各种生物,一点一点的探索这个神秘之地。感兴趣的小伙伴快来下载神秘生物公园手机版试试吧。
角色扮演
神秘生物公园2.0正式版直装是一款非常好玩有趣的探索解谜类手游。游戏为玩家提供多场景的闯关互动,玩家可以变身为不同形态的生物,每种形态的生物都有着专属的技能技巧,方便玩家更好的应对特殊场景,解锁难题,感兴趣的小伙伴快来神秘生物公园2.0正式版直装试试吧。
角色扮演
神秘生物公园1.19汉化版是一款非常好玩的互动类手游。游戏中玩家将化身为传说中的生物,可以利用他的变身能力,变成有特殊能力的生物,破解掉各种难题,以此来更好的体验紧张刺激的逃脱之旅,喜欢的小伙伴快来下载神秘生物公园1.19汉化版试试吧。
休闲益智
神秘生物公园汉化版是一款暗黑画风的冒险探索游戏。玩家可在游戏中自由探索世界,与游戏内的生物及管理员NPC 互动交流,还能复制道具与生物,获取对应的专属能力。游戏内还有超多的关卡内容可以挑战,有想法的小伙伴快来下载试试吧。
角色扮演
神秘生物公园是一款好玩有趣的手机养成类手游。游戏为一个奇幻的公园,拥有着大量的奇幻生物内容,玩家可以搜集这些生物,让他们在公园发光发热。游戏内还有超多的场景内容设计,给玩家带来沉浸式的游戏体验,喜欢的小伙伴快来下载神秘生物公园试试吧。
动作格斗
奥特曼传奇英雄2是一款十分热心火爆的经典奥特曼题材的横版动作竞技游戏,在最新的奥特曼传奇英雄2官服正版手游里,将以超高清的3D建模,为玩家完美复刻了众多你熟悉的奥特曼角色,每一个角色都将为你一一复刻。同时,每一个奥特曼角色都完美还原了其相应的战斗技能,需要玩家充分熟悉掌握。
角色扮演
幸福宅女养成方法汉化正式版是一款非常好玩的恋爱互动类手游。游戏中玩家将以一位热爱居家生活的角色来到女主身旁,女主是一位顶级宅女,为了走进她的心里,需要做出诸多的努力。所以玩家的每一个决策都至关重要,不同的决策会造就不同的结局,并且游戏内全部剧情对话和CG,都已经完成汉化,让玩家轻松沉浸在游戏之中,喜欢的小伙伴快来下载幸福宅女养成方法汉化正式版试试吧。
体育游戏
幸福宅女养成方法2.0是一款非常好玩的剧情恋爱互动类手游。游戏围绕“打造理想宅居生活”的核心设定展开,玩家遇到了一位宅女,意外成为了她的监护人,在这之中你们会有各种的互动交流,提升角色的好感度,解锁更多的剧情内容。游戏内的剧情文本都进行了汉化,让玩家轻松畅玩游戏,更多的游戏内容等玩家来幸福宅女养成方法2.0体验。