deepseekai手机版是一款操作流畅、界面简洁的免费ai人工智能问答软件,它具备超多的特色功能,用户只需要简单提问就能获取专业解答,响应速度特别快,无论是写小说、制作模版、编程、绘画都可以实现,无限次使用而且没有广告,喜欢的小伙伴快来下载deepseekai手机版试试吧。
deepseek怎么说人话
deepseekai视频教程
deepseek怎么做ppt
1、在本页面下载deepseek软件然后打开,在这里你可以输入ppt的相关制作要求
2、然后用deepseek快速生成高质量内容
3、复制内容后打开kimi(点击下载)
4、再点击其中的ppt助手功能
5、把复制的内容粘贴进去,然后一键生成ppt
6、几乎只需要短短10秒钟就能生成一份专业ppt
deepseek怎么说人话
在使用DeepSeek,还有一个好用的技巧,就是让它“说人话”。如果Al的回答太过于专业,或者晦涩难懂,因为所有的AI回答,在你没有经过专业知识学习之前,它的回答通常都会有一些抽象和官方,有时候还是不方便普遍人理解,这个时候,你直接跟deepseek补充回复:“说人话”,你会发现它的表达瞬间变得直白易懂。
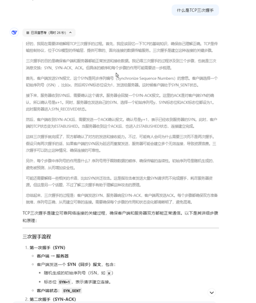
例如,你向DeepSeek输入:“什么是TCP三次握手”
上述回答的答案,如果是非技术专业的人员,几乎看不懂,不过没关系,你只需要继续补充:“说人话”。
是不是,它的回答瞬间变得通俗易懂了,基本上是个人都能看的懂了。
软件特色
1、全程陪伴您的好帮手,是您的解忧小能手,帮助你解决社恐。
2、拥有强大的语言表达能力,帮助用户解决聊天以及面对问题的阐述。
3、知识层面很是丰富,可以一键解决大家的所有疑问。
软件亮点
1、依据自己所写的东西,与个人素材库相匹配,累积起来的东西将被及时地回味、难忘
2、输入您的关键词并迅速产生有关的文章,采用安全创建模式,方便地对自己的资料进行加密管理
3、文章最后的关键词就是话题,和话题紧密相连,支持一键刷新、一键复制等多种功能,欢迎大家前来体验
软件优势
1、多功能的学习平台,资料更新异常迅速,一切百科知识都可以自由获取,它涉及到不同类型的知识且知识面非常广泛
2、有想知的可自己搜一下就知,不懂的可一键栏内搜一搜查询,什么也不懂就在这搜
3、对各类百科问题了解得很及时,以最全的知识回答问题效率较高,这个学习资源是免费的便于大家随时进行学习
软件测评
deepseekai手机版是一款聚合了众多AI功能和智能体的工具类软件,旨在为用户提供高效,便捷,智能的交互体验,例如智能对话,内容创作辅助,代码编程协助以及多模型交互,能让你通过语音提问即可获取答案,让交互更加便捷高效。