星光咖啡馆与死神之蝶手机版是一款非常好玩的二次元美少女恋爱小说游戏。游戏采用高水准制作,为玩家提供几位千变万化的美少女角色,服装、性格、剧情、cg、特殊cg这些游戏内容都需要玩家通过提升女角色好感度解锁,让你沉浸式体验游戏带来恋爱美好感,喜欢的小伙伴快来下载星光咖啡馆与死神之蝶手机版试试吧。
星光咖啡馆与死神之蝶剧情流程视频
星光咖啡馆与死神之蝶手机版角色攻略路线
1、明月栞那线
2、四季夏目线
3、墨染希线
4、火大谷爱衣线
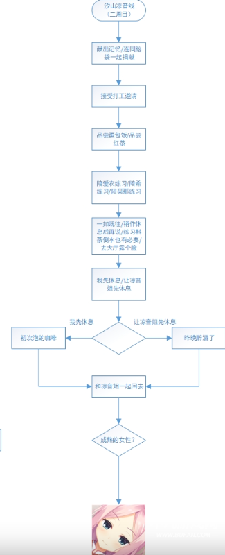
5、汐山凉音线
游戏背景
主人公高岭昂晴在一次意外中不幸丧生,却被一位自称“死神”的少女火打谷爱衣所救。作为延续生命的代价,他需要协助爱衣完成她的“实习任务”——在一家名为“星光咖啡馆”的地方,通过观察与接触,了解人类复杂的情感。在这里,昂晴与四位身份各异的女主角相遇,共同谱写出一个个关于成长、回忆与选择的夏日篇章。
游戏特色
1、主题曲悠扬,环境音效逼真。
2、通过流程树、语音书签等功能简化操作
3、游戏中的角色发型、服装搭配随剧情变化。
4、通过Q版小剧场、隐藏剧情等彩蛋增加趣味性。
游戏亮点
1、精湛的角色塑造: 四位女主角个性鲜明,其背景故事与情感发展刻画细腻,能深刻引发玩家的共鸣与怜爱。
2、平衡的叙事节奏: 完美融合了轻松搞笑的日常片段与深沉动人的情感爆发,张弛有度,代入感极强。
3、顶级的制作水准: 业界顶级的原画、高质量的配乐与全程人物语音,共同营造出极具沉浸感的视听体验。
游戏评价
玩家在咖啡店打工,展开甜蜜暧昧的恋爱交流,穿梭于不同美丽少女的左右。分别是女老板明月栞那、四季夏目、墨染希、火打谷爱衣、汐山凉音不同着不同的性格,五个美少女角色可以攻略,需要采用不同的手段! 玩家需要与她们一起克服了各种难题,最终成功让咖啡馆开业。随着剧情的发展,主角与这些角色之间也产生了不同的感情线。